GIP receptor agonism blocks chemotherapy-induced nausea and vomiting

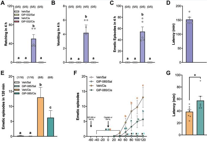
GIPR agonism attenuates nausea and emesis in 3 different mammalian species. A) GIPR agonism (GIP-532, 3 nmol/kg, SC) blocks retching induced by the chemotherapeutic agent cisplatin (10 mg/kg, IP) in ferrets (n = 5/group). B) While cisplatin (10 mg/kg, IP) produces severe emesis in 4 out of 5 ferrets, pre-treatment with GIPR agonist GIP-523 (3 nmol/kg, SC) completely prevents cisplatin-induced vomiting (n = 5/group). C) GIPR agonism blocks the insurgence of cisplatin-induced emetic episodes (i.e. retching and vomiting) in ferrets (n = 5/group). D) Latency to the first emetic episode following each treatment condition in ferrets. E) In shrews, the profound emesis induced by cisplatin (30 mg/kg, IP) is significantly attenuated by GIP-085 (300 nmol/kg) pre-treatment (n = 8–16/group). F) Cumulative emetic episodes across time in shrews (n = 8–16/group). G) Latency to the first emetic episode following cisplatin treatment with or without GIPR agonist pre-treatment in shrews (n = 6–8/group).

Nausea and vomiting remain life-threatening obstacles to successful treatment of chronic diseases, despite a cadre of available antiemetic medications. Our inability to effectively control chemotherapy-induced nausea and vomiting (CINV) highlights the need to anatomically, molecularly, and functionally characterize novel neural substrates that block CINV. Behavioral pharmacology assays of nausea and emesis in 3 different mammalian species were combined with histological and unbiased transcriptomic analyses to investigate the beneficial effects of glucose-dependent insulinotropic polypeptide receptor (GIPR) agonism on CINV. Single-nuclei transcriptomics and histological approaches in rats revealed a topographical, molecularly distinct, GABA-ergic neuronal population in the dorsal vagal complex (DVC) that is modulated by chemotherapy but rescued by GIPR agonism. Activation of DVCGIPR neurons substantially decreased behaviors indicative of malaise in cisplatin-treated rats. Strikingly, GIPR agonism blocks cisplatin-induced emesis in both ferrets and shrews. Our multispecies study defines a peptidergic system that represents a novel therapeutic target for the management of CINV, and potentially other drivers of nausea/emesis. Publication Link

Previous
Previous

Amylin Modulates a Ventral Tegmental Area-to-Medial Prefrontal Cortex Circuit to Suppress Food Intake and Impulsive Food-Directed Behavior

Next
Next

GPR-160 Receptor Signaling in the Dorsal Vagal Complex of Male Rats Modulates Meal Microstructure and CART-Mediated Hypophagia